中关村城市节能产业技术促进会
Zhongguancun City Energy Saving Industry Technology Promotion Association
끠
搜索
文章
ꀁ
文章
首页
首页
关于我们
关于我们
协会简介
协会章程
组织机构
联系我们
新闻动态
新闻动态
新闻资讯
协会动态
通知公告
通知公告
政策法规
政策法规
国家政策
节能标准
双碳管理
双碳管理
能源管理学习平台
能源管理学习平台
在线报名
岗位培训
专项培训
课题研究
视频专区
证书查询
节能推广
节能推广
节能科技
技术改造
节能案例
会员服务
会员服务
入会流程
入会说明
服务细则
申请入会
会员展示
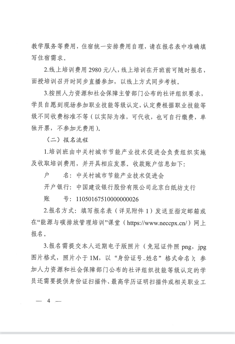
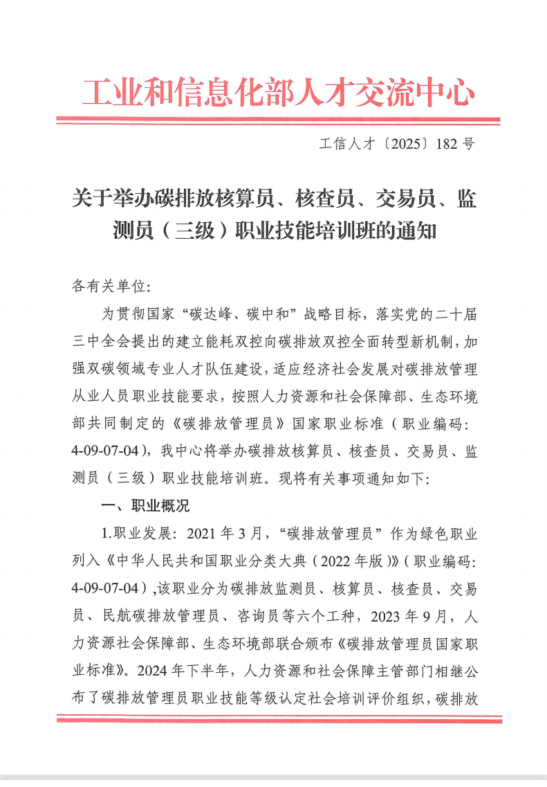
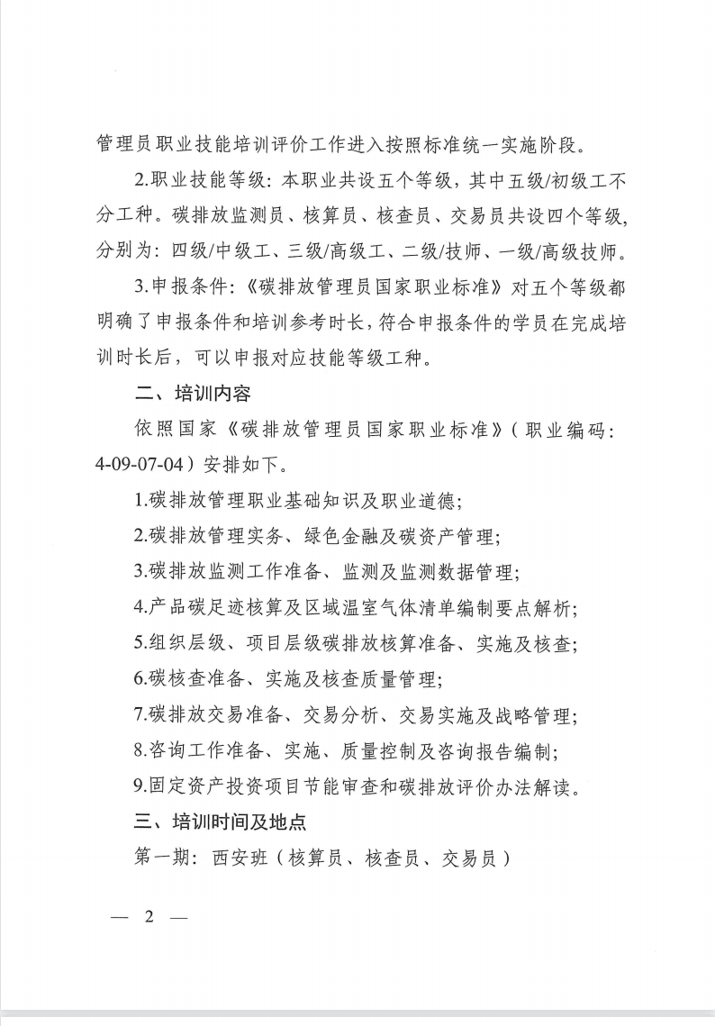
关于举办碳排放核算员、核查员、交易员、监测员(三级)职业技能培训班的通知
ꄴ
前一个:
无
ꄲ
后一个:
无
本网站由阿里云提供云计算及安全服务
本网站支持
IPv6
本网站由阿里云提供云计算及安全服务
本网站支持
IPv6
本网站由阿里云提供云计算及安全服务
本网站支持
IPv6
本网站由阿里云提供云计算及安全服务
本网站支持
IPv6